FUNKTIO GENERAATTORI ICL 8038 PIIRILLÄ

 

Historian havinaa

Vanha funktiogeneraattori, joka oli tehty XR-2206 piirin ympärille on rapistunut ja särkynyt puutteellisen koteloinnin takia. Uuden kytkennän löysin  netistä, joka vaikutti sopivan simppeliltä ja suorituskykyiseltä. Löytyi jopa youtubesta video.

 

Projekti käynnistyi

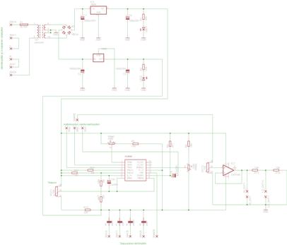
Alla Eaglella piirretty kytkentäkaavio.

 

 

Piirilevyn suunnittelu alkoi sopivan laitekotelon etsimisellä, jotta kotelointi onnistuisi ja laite kestäisi isältä tyttärelle. Laitekoteloksi valitsin hammondín muovikotelon 1598E.  Laitekotelon mukaan suunnittelin piirilevylle reiät kiinnitystä varten.

Alla piirilevyn 2.versio.

 

 

Seuraavana pitäisi tilata osat, jotta saisi varmistuksen komponenttien rasterista, jotta kävisivät piirilevylle heittämällä. Vaihtoehtona olisi tietysti tehdä laite pintaliitoskomponenteilla, mutta perinteinen on jotenkin mukavampaa. Ehkä pintaliitostekniikan aika tulee myöhemmin.
Eipä tuota ICL8038 piiriä enää jokaisesta kaupasta löydy, datalehdessäkin lukee vanhentunut, ei suositella uusiin suunnitelmiin. Onneksi Vesalla OH7XI:lla oli piirejä miljoonalaatikossaan.

Piirilevyt on tullut ja eka proto kasattu. Kuitenkin surplus koteloon

 

 

Jos tarvitset piirilevyjä ota yhteyttä.